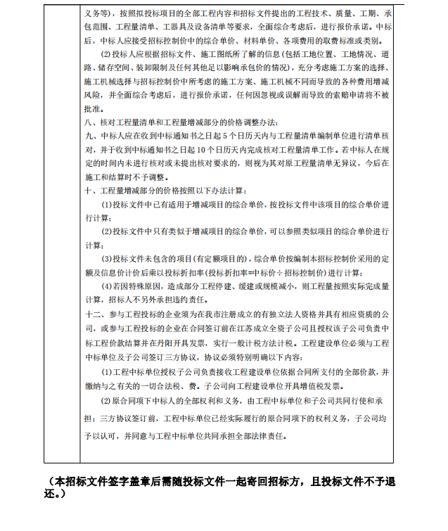
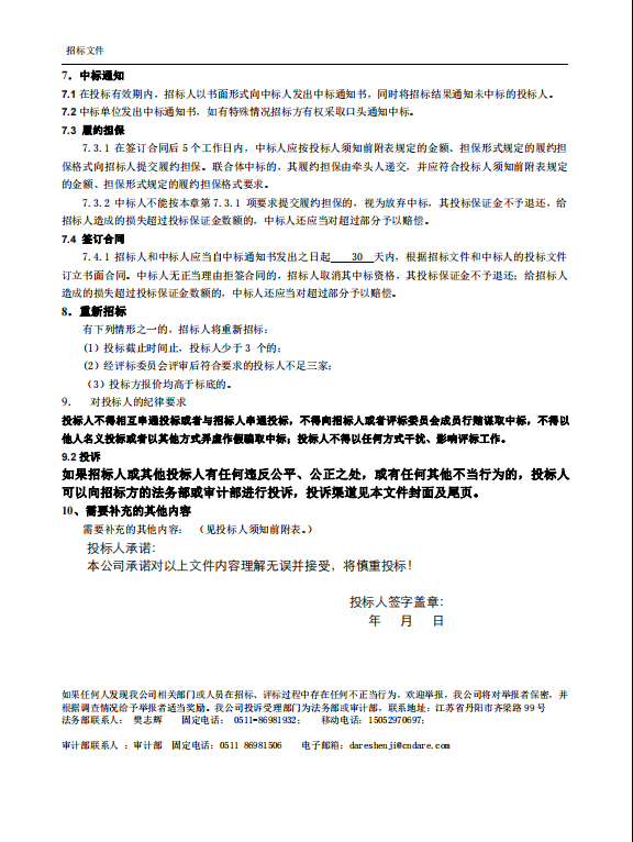
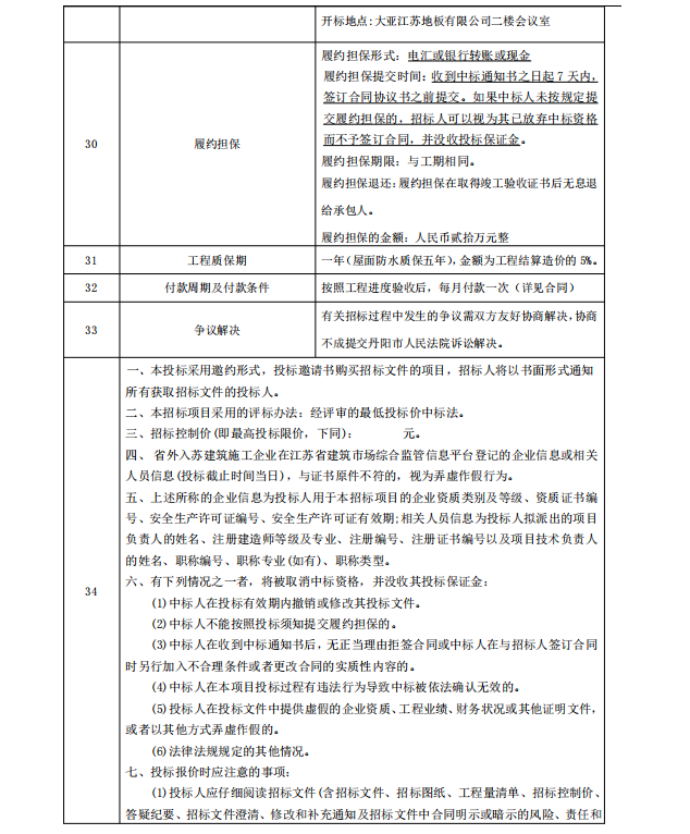
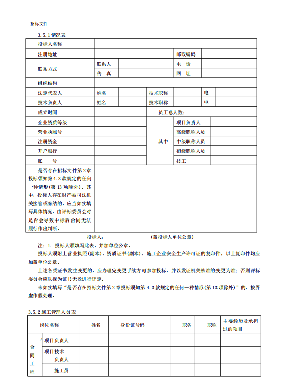
乐鱼在线登录最新官网_乐鱼leyu(中国)

信息公布
Publicity

大亚(江苏)地板有限公司1、2、3号宿舍楼改造招标文件

2021-05-063071
大亚科技集团有限公司

地址:江苏省丹阳市经济技术开发区齐梁路99号大亚工业园(212310)

电话:0511-86882222

传真:0511-86882405

E-mail:dare@cndare.com

@copy; 2025 - Copyright DARE All Rights Reserved