乐鱼在线登录最新官网_乐鱼leyu(中国)
首 页
关于大亚
集团介绍
经营团队
发展历程
乐鱼在线登录最新官网_乐鱼leyu(中国)
乐鱼在线登录最新官网_乐鱼leyu(中国)
乐鱼在线登录最新官网_乐鱼leyu(中国)
行业资讯
创新专题
产业版块
大家居
智能包装
新材料
新能源
品牌家族
圣象
大亚人造板
大亚包装
大亚车轮
大亚置业
加入大亚
人才观
社会招聘
校园招聘
信息公布
招投标信息
ENG
首 页
关于大亚
集团介绍
经营团队
发展历程
乐鱼在线登录最新官网_乐鱼leyu(中国)
乐鱼在线登录最新官网_乐鱼leyu(中国)
乐鱼在线登录最新官网_乐鱼leyu(中国)
行业资讯
创新专题
产业版块
大家居
智能包装
新材料
新能源
品牌家族
圣象
大亚人造板
大亚包装
大亚车轮
大亚置业
加入大亚
人才观
社会招聘
校园招聘
信息公布
招投标信息
English
信息公布
Publicity
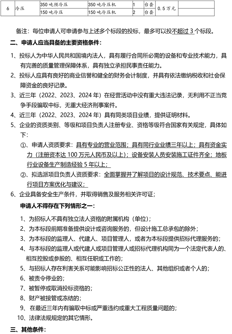
驰宇工厂防撞墙板及A级防火墙板生产设备采购项目招标公告
2025-09-16
4056
关于大亚
集团介绍
经营团队
发展历程
乐鱼在线登录最新官网_乐鱼leyu(中国)
乐鱼在线登录最新官网_乐鱼leyu(中国)
乐鱼在线登录最新官网_乐鱼leyu(中国)
行业资讯
创新专题
产业版块
大家居
智能包装
新材料
新能源
品牌家族
圣象
大亚人造板
大亚包装
大亚车轮
大亚置业
加入大亚
人才观
社会招聘
校园招聘
信息公布
招投标信息
大亚科技集团有限公司
地址:江苏省丹阳市经济技术开发区齐梁路99号大亚工业园(212310)
电话:
传真:
E-mail:
@copy; 2025 - Copyright DARE All Rights Reserved